众益鑫超市可以加盟吗?
众益鑫超市目前已开放全国加盟政策。如果您有任何疑问可以在下方留言!
众益鑫超市加盟电话是多少?
众益鑫超市加盟电话:
400-163-3666,如果想知道相关信息的话可以拨打这个电话!
众益鑫超市加盟费多少?
众益鑫超市加盟费用目前暂未对外公布具体是多少,想要获取加盟费用信息,请至加盟总部
面议。
众益鑫超市品牌介绍
众益鑫超市隶属于广东众益鑫投资有限公司,致力于为消费者提供更便捷、更舒适的购物体验。为此,众益鑫平台淘汰滞销商品,引入网红品牌,并构建多个家场景,以实现新零售超市的定位。平台通过重设了人、货、场的场景体验和商品结构,满足年轻客群的需求。同时创新实体超市店+网上超市相结合的模式,体现了互联网时代线上线下互联网新零售的理念。

众益鑫新零售超市是现如今传统商超转型并持续发展的重要支撑,秉持着“服务大众、服务社会”的品牌理念。众益鑫打造更有温度的组织体系,实现美好生活的零距离。平台相信,只有让客户感受到真正服务才能让品牌更加有温度。众益鑫的新零售超市是源自生活的“家”场景,在实现商业价值的同时,也更好地融入社区和生活。众益鑫想要给客户带来更贴近、更亲切的感觉。为此其将新零售超市定位为社区邻里,这意味着,更加注重和社区的互动,以便更好地了解当地客户的需求和意见,从而满足他们的需求。
众益鑫超市——让新零售超市服务大众、服务社会
众益鑫秉持着“服务大众、服务社会”的品牌理念,致力于为广大消费者打造更有温度的组织体系,实现美好生活的零距离。多年来,众益鑫一直在不断探索创新,为消费者带来更多实实在在的福利和增值服务。
众益鑫超市:社区邻里场景的便捷购物体验
众益鑫的新零售超市旨在用心打造社区邻里场景,为消费者提供更便捷、更舒适的购物体验。新零售超市是众益鑫推行的一项重要服务,也是品牌持续发展的重要支撑。
众益鑫邀请明星刘成作为主持人宣传平台
为了更好地推广众益鑫平台及新零售超市,众益鑫聘请了曾参加央视金牌喜剧班、星光大道歌手的明星刘成,为品牌宣传造势。刘成的加入,将为众益鑫的新零售超市带来更多的关注和认可。
众益鑫多元化服务:多个领域同步发展
众益鑫的多元化服务是品牌的重要优势之一,涵盖了蔬果、生活用品、零食等多个领域,能够满足消费者各种需求,提供更全面、更便捷的服务。 众益鑫的商超服务主要面向家庭用户,旨在为消费者提供方便、健康的膳食选择。消费者可以通过众益鑫的蔬果服务购买到新鲜的食材,制作健康、美味的餐点。 总之,众益鑫的多元化服务是品牌的重要优势,其快递、鲜花、蔬果等多个领域服务为消费者带来了更多便利和温暖。
众益鑫超市市场分析
1、众益鑫超市行业地位牢固。众益鑫超市行业主要经营商品为低价大众快速消费品,总体受宏观经济影响较小,在整个商业零售行业中表现最为稳健。
2、发展供应商实施连锁化集团化经营。市场经济是实力经济,具有规模经济的特征与条件后,连锁众益鑫超市才有能力和实力来整合供应链,也才有资格渗透、发展供应商。连锁经营发挥规模效益是众益鑫超市发展制胜的重要秘诀。作为薄利多销的众益鑫超市更是要突出规模效益,而实现众益鑫超市规模效益的重要途径是积极开展连锁经营、集团化。
3、众益鑫超市成为人们居家生活的主要购买场所。随着国家经济的发展及人民生活水平的提高,人们的消费水平的改善,使中国零售业飞速发展。众益鑫超市作为零售业的一种典型代表,它在人们心目中已经基本形成了购物方便、价格实惠的形象,成为人们居家生活中的主要购买场所。
众益鑫超市能赚钱吗?
众益鑫超市创收能力强:众益鑫超市的普及,让更多的人能够在家附近获取生活用品,也让众益鑫超市行业迅速发展壮大起来。众益鑫超市经过了很多年的努力奋斗已经发展壮大,逐渐成为创业者的新兴投资项目,很受创业者的青睐。
众益鑫超市创收能力强:众益鑫超市行业的商品种类是非常多的,各种类型的商品满足着顾客的各种生活需要,让众益鑫超市成为了广大创业者的创业目标。在各种便民众益鑫超市的出现,方便了人们的日常生活。而且现在众益鑫超市行业已经成为了人们生活中不可缺少的一部分,随着人们开始加大对众益鑫超市的消费力度,众益鑫超市行业所占人们的消费比重不断上升,更是掀起了一个个的众益鑫超市消费热潮,盈利能力正在不断增强。
为什么选择加盟众益鑫超市?
众益鑫超市已成为全国规模大的细分品类;众益鑫超市以其简单、快捷、经济的消费模式,成为大众化的重要组成部分,特色众益鑫超市细分品类备受年轻人青睐,传统众益鑫超市正处于更新迭代黄金期,市场潜力巨大。
商品众多,满足多样化需求。众益鑫超市的商品多体现在它的商品多样化,可以满足不同消费者的各种需求。
全自动人手少,翻台加速。众益鑫超市店实行标准化全自动,店面人手少,方便快捷,减少了顾客等位时间,较大限度提升客流量和翻台率,人员效率高,回报值得惊喜。
根据大量的市场调查, 众益鑫超市在超级市场行业中的发展前景不可估量,这一大众化的超级市场模式,深受我国男女老少喜爱,市场前景非常乐观。
中国超市行业细分市场现状分析
1、细分市场概述
根据最新《零售业态分类标准》,超市按经营面积,可分为:

目前,我国超市业态形成了大型超市+超市+社区超市的格局。大型超市和超市占据核心商圈,覆盖5-20和3-5公里的商圈,社区超市临近各居民区,覆盖1-3公里的商圈,填补空白和销售薄弱区域。每家企业也根据所在城市商圈、物业的特点,配置面积大小不等、功能定位不一的各类型门店。
根据《连锁超市经营情况报告(2021)》,大型超市和超市同店可比销售在三线城市表现最好,社区超市在四线城市表现最好。从细分业态维度看大超和社区超市增长较快,超市增长最慢。
2、市场竞争情况
根据Kantar的统计,截至2022年7月,高鑫零售、永辉、沃尔玛、华润万家、物美集团在全国前十零售商市场份额排名中占据前五,市占率分别为7.8%、5.5%、5.4%、5.3%、3.2%。中国的商超行业区域性布局特征明显,地区分散化现象严重,上述公司是少数几家能够在全国范围能实现布局的大型超市企业。

注:上图数据截至2022年7月15日。
3、区域分布情况
以行业领先的超市品牌为例分析,高鑫零售主要以大型超市业态为主,联华超市主要以中型超市业态为主。截至2022年财年中期,高鑫零售大型超市主要分布于华东和华南地区,分别有大卖场185家和98家。公司大型和中型超市大约7%位于一线城市,16.5%位于二线城市,47.2%位于三线城市,21.4%位于四线城市,7.8%位于五线城市。2022年,联华中型超市累计共2268家,其中有85.76%的超市分布于华东地区。

注:高鑫零售2022年中期报告截至2022年9月。

注:联华超市数据截至2022年12月31日。
按业态划分超市细分市场分析
若按经营业态分类,超市主要可以分为综合超市、生鲜超市、折扣超市、精品超市等。
1、生鲜超市业态分析
根据2022年1月全国城市农贸中心联合会发布的《2021年农贸市场发展情况调查报告》,从流通渠道占比来看,社区电商在内的线上平台与社区生鲜店正成为生鲜农产品流通渠道的有力补充。2020年,钱大妈、果多美等社区超市与社区生鲜店总交易额约占全国生鲜农产品零售总额的19%,大型超市约占13%,淘宝、京东等传统生鲜电商,多多买菜、美团优选、淘菜菜等社区电商,加上盒马、叮咚买菜、美团买菜等前置仓新零售渠道共占近7%,剩下约4%为流动摊贩、农民自售等销售渠道。

注:上图为2020年数据。
由于近年来超市行业正向着全渠道融合方向发展,生鲜超市的发展模式主要可以分为从线下到线上和从线上到线下。前者常见于拥有实体门店的传统超商,后者常见于向线下渠道拓展的电商平台。
2、折扣超市业态分析
近年来,随着国家反食品浪费工作的展开,零售行业对食品浪费问题逐渐重视,临期食品销售渠道开始呈现多元化发展态势。其中,根据机构调查统计,有74.5%的消费者有通过线下渠道购买临期食品的经验,其中大型商超和临期食品专卖折扣店是较为主流的销售渠道;有63.5%的消费者进行过线上临期食品采购,主要以大型综合电商平台和线上商超为渠道。

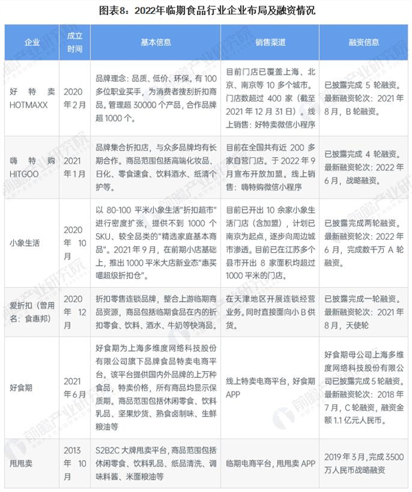
所有的消费品品牌每年都会有一定比例的临期、库存、滞销商品产生,这是中国式碎片化的零售市场、分层层的零售渠道、复杂的流通环节决定的,难以避免,清库存、去库存是品牌方持续的诉求。不少企业嗅到临期食品的商机,开始投资布局折扣超市。从临期食品代表企业的入场时间来看,主要集中在2020-2021年,其中门店数量最多,增长速度最快的是好特卖,2020年,好特卖门店为100余家,2021年门店数已超过400家。
3、精品超市业态分析
精品超市是一种大中型零售业商店超市,所售商品主要为高端日用消费品,如有机食品、品牌商品和高端进口产品等,主要的目标群体为中高收入阶层,通常分布于定位中高端或经营状况已较为成熟的高级百货大楼、购物中心,有望取代传统商超成为商场的核心零售业态。
精品超市和传统综合超市及大卖场能够满足不同人群的购物需求,成为零售业中互补的业态。综合超市和大卖场满足了中国居民追求商品高性价比的需求,在过去20年取得了快速发展,随着中国居民生活水平不断提高,精品超市逐渐成为满足中国居民追求购物品质需求的有效线下解决方案。
众益鑫超市加盟优势
1、产品优势
根据市场需求的变化,会不断对产品进行改良和调整,研发新品及满足顾客的需求,以保证我们的产品具有强大的竞争力,立足于不败之地。
2、投资优势
准确的市场定位、高性价比的产品,系统、合理的定价体系,确保加盟商利润保障。
3、技术优势
总部拥有专业的产品研发团队、强大的产品库,能准确把握市场变化及产品生命周期,定期推介新品,让您不断保持新鲜感,永远保持吸引力。
4、服务优势
协助选址,策划开业活动,到经营管理等为加盟商提供全面,快速而完善和系统化的售后服务体系。
5、价格优势
商品采购也是初期创业资金需求量比较大的一项,但品牌总部会统一进行批量采购,再以成本价对加盟商进行配送,占据了绝对优势。
众益鑫超市加盟条件
1、18周岁以上,要是完全民事行为能力的自然人,拥有合法经营资格的投资者,渴望获得成功。
2、无犯罪记录,投资可以得到家人的鼓励和支持。
3、必须在区域市场内拥有独立店面或经营场所,并通过品牌总部评估。
4、具备投资的资金实力,资金来源合法。
5、具有长期合作的意愿,有一定的经商经验和对市场有良好的判断能力。
6、有强烈的创业心,有追求成功的欲望。
7、学习能力强,能够吃苦耐来,拥有一定的商业视野。
众益鑫超市加盟流程
1、前期咨询
网上咨询,向招商经理电话咨询具体项目事宜。
2、选择加盟品牌
对众益鑫超市项目感兴趣,也有意向加盟品牌,可与投资顾问深入沟通索取详细加盟资料。
3、实地考察
亲自来到品牌总部,参观公司,做项目调查,产品品尝。
4、申请加盟
由拟加盟商按照公司总部的规范填写《加盟申请表》,填写好自己的基本资料,并附上相关复印件,传真或递交至公司总部。
5、签订合同
协助加盟商费用洽谈、签订房屋合同,签订品牌加盟合同。
6、选址评估
了解店面专业选址方案,根据方案选择适当店址。
7、店面装修
提供店面结构平面图尺寸,按品牌总部统一规范和设计方案进行装修。
8、人员培训
理论课程培训、资料熟悉掌握、制作流程了解、销售授课、老师考核。
9、开业筹备
①有关设备确定到位,技术设备进行周密调试;②人员配备到位,并向品牌总部订购相关耗材。
10、正式开业
所有设备调试正常,在品牌总部指导下,落实店面开业促销政策,方可正式开张营业。
更新于 2024-08-26